星空app下载 2026政府责任施展首提“翌日能源”, 氢能行业如何霸占先机?


中枢不雅点:
2026年政府责任施展初度将“翌日能源”纳入政策表述,氢能行动零碳二次能源,已成为我国翌日能源发展的中枢捏手。
“灰氢稳、蓝氢弱、绿氢亏”:灰氢凭借练习本领与成本优势(约1.82好意思元/kg)占据各人90%以上份额,是行业独一赋闲现款流开始;蓝氢因CCUS推高成本30%-50%,堕入“减碳不经济”的无语境地,仅少数技俩微利;绿氢虽为零碳终极主见,但出产成本高达4-12好意思元/kg(灰氢2-3倍),全行业普遍蚀本。
从产业链维度看,氢能行业涵盖制取、储存、运载、加注及末端应用的全过程。但现时氢能产业濒临多重本领瓶颈,呈现“制氢成本高、储运难度大、应用场景窄”的结构性特征。
氢能正从交通先导向工业与航运主战场加速转机,应用范围正从车端向轨谈交通、船舶、无东谈主机等海陆空多元场景快速延迟,但真的的“吨位阛阓”在工业与航运范畴——绿氢在合成氨、甲醇、真金不怕火葬等化工范畴的灰氢替代正成为主要消纳主见。
绿氢成本中电力占比高达60%-80%,电解槽拓荒占比超40%,导致绿氢价钱远超用户情绪价位(用户期许18-20元/kg,施行35元/kg)。储运措施相似高企——100公里范围内储运成本约8.5-9元/kg,500公里飙升至20元以上,加氢站缔造与运营成本更是堕入“建不起、吃不饱”的双重逆境。

2026年政府责任施展初度将“翌日能源”纳入政策表述。翌日能源是由前沿本领驱动、处于产业化初期、具有宽广远景的能源新形态,氢能行动零碳二次能源,已成为我国翌日能源发展的中枢捏手。国度搭台、成本进场、场景落地的组合拳打下来,不错预见,氢能的产业化拐点正在加速到来。
(1)界说及分类
氢能是指以氢十分化合物(如氨、甲醇)为能量载体,通过化学反馈开释化学能的二次能源。从产业链维度看,氢能行业涵盖制取、储存、运载、加注及末端应用的全过程。在本领属性上,它既可行动工业原料(如真金不怕火葬、合成氨),也可行动燃料(如氢燃料电板)和储能介质。2025年《能源法》初度在法律层面将氢能明确为与煤炭、石油、自然气比肩的能源主体,象征着其从工业气体肃肃纳入国度能源不停体系。
氢能笔据其制取面目和碳排放情况,通常被别离为灰氢、蓝氢和绿色氢能三大类,每一类氢能在能源利用恶果、环境影响以及经济成本等方面均有显贵相反。现时各人氢能产业呈现“灰氢稳、蓝氢弱、绿氢亏”的顶点分化样式。灰氢凭借练习本领和赋闲需求,是行业独一的现款流援手;蓝氢行动过渡道路,堕入“减碳不经济”的无语境地;绿氢虽代表终极主见,却堕入全行业蚀本的逆境。
图表1 氢能的分类

(2)发展历程
氢能行业的发展历程可别离为以下五个关节阶段,其演进旅途呈现从科学探索到工程实践,再到能源政策的明晰头绪。
第一阶段:科学探索与早期发现(16世纪 - 19世纪)
这一阶段是氢能的“前产业时间”,主要停留在实验室层面的科学阐发。16世纪,瑞士科学家帕拉塞尔苏斯记录了铁与硫酸反馈产生“可燃气体”的局势,这是东谈主类最早对氢的战斗。19世纪,关节旨趣取得冲破。1806年,弗朗索瓦·伊萨克·德里瓦兹发明了氢内燃机。1839年,威廉·格罗夫发明了燃料电板雏形,奠定了氢能利用的中枢旨趣。
第二阶段:本领萌芽与航天驱动(20世纪中期)
氢能本领从实验室走向初步应用,主要驱能源来自航天与国防。20世纪50-60年代,航天竞赛鼓舞了液氢行动火箭燃料和氢氧燃料电板(如阿波罗飞船)的实用化发展。中国起步:中国从20世纪60年代初驱动,为航天业绩运筹帷幄液氢出产与氢氧燃料电板本领。
第三阶段:初步探索与试点考证(2000年 - 2010年)
能源危境和环境意志觉悟,促使海外石油公司和汽车巨头驱动介入氢能交通的试点考证。2003年,壳牌在冰岛建成各人首座为公交车作事的加氢站;同庚,中国首辆燃料电板轿车试制告成。2006年,中国第一座加氢站在北京中关村建成。2008年,北京奥运会时刻,中国初度范畴化使用氢燃料电板车提供作事。
第四阶段:政策生长与政策启动(2011年 - 2020年)
氢能驱动被纳入国度能源政策视线,多国及地区启动产业计较和示范技俩。海外协同:2017年,13家海外能源与运载企业在达沃斯确立氢能理事会,象征着行业吞并鼓舞的驱动。
第五阶段:范畴化与生意化攻坚(2021年于今)
氢能产业从局部示范转向全链条发展,法律地位缔造,并驱动直面成本与生意模式的挑战。顶层设想出台。
(3)行业近况分析
1)政策梳理及发展主见
现时中国氢能政策体系已形成“顶层定调-机制奠基-场所落地”的三层架构。2025年《能源法》的实施是里程碑事件,氢能初度在法律层面与煤、油、气比肩。2025年底启动的首批试点技俩(41个+9区域)象征着产业进入“真金白银”的调查期——跑欠亨成本、降不了碳的将被迫态淘汰。2026年政策呈现“详细化、场景化”特征,圭臬体系缔造从“有莫得”转向“好不好”。
图表2 氢能行业接洽司法/政策概览

2)本领发展进度
本领发展水平:现时氢能产业正处于从“本领降本”向“范畴化降本”过渡的关节阶段。在制氢措施,中国电解槽年产能已跳动50GW,单元成本从约250好意思元/kW降至100好意思元/kW以下。在储运措施,本理会径呈现多元化态势,高压气态储运(Ⅰ-Ⅴ型瓶)最为练习,低温液态储氢密度高但能耗大,液态有机储氢(LOHCs)可完了常温常压储运。在应用措施,燃料电板系统典型案例单元售价近3年复合年降幅达32.2%,电堆2020-2024年复合降幅为15.4%。
研发周期:氢能本领的研发周期呈现“基础运筹帷幄-工程考证-生意化践诺”的三阶段特征。以电解槽本领为例,碱性电解已有百年历史,本领练习度高,研发重心转向恶果晋升和成本优化。PEM电解槽生意化进度加速,但中枢材料(质子交换膜、催化剂)仍依赖入口,膜电极组件(MEA)价钱高达每平方米500好意思元。SOEC本领尚处中试阶段,恶果可达90%但恒久赋闲性不足。
成本插足:成本是氢能产业最中枢的制约要素。绿氢出产成本普遍在2.5-3好意思元/公斤,是灰氢(约1-1.5好意思元/公斤)的2-3倍。绿氢成本对电价最敏锐——电力成本占运营总成本的60%-80%,跟着大地光伏发电成本降至0.15-0.20元/kWh区间,绿氢成本可降至10.36-13.22元/kg。
现时氢能产业濒临多重本领瓶颈,呈现“制氢成本高、储运难度大、应用场景窄”的结构性特征:
制氢措施:绿氢出产成本高企是首要羁系。PEM电解槽的质子交换膜、催化剂(铂、铱)等中枢材料仍依赖入口,价钱波动大。欧盟RFNBO合规成本一项,可能使氢能出产成本每公斤增多1至2好意思元。可再生能源制氢与电网互动本领尚未练习。
储运措施:氢的密度极低,需高压或低温储存,运载和储存比传统燃料更复杂。大范畴、低成本、安全高效的运送体系尚未练习。管谈、压缩机和设施通常需要升级以安全高效地处理氢气。固态及液态储运氢等应用本领运筹帷幄不足。现在加氢站平均每2.5万公里谈路才设一座,远低于汽油站密度圭臬。
应用措施:赋闲承购条约落地难——仅约3%的补贴用于刺激用氢需求,导致无数清洁氢技俩尚未找到赋闲买家。各地政府计较的“氢能重卡”数目可能远超施行物流需求,导致加氢站利用率低。工业范畴绿氢替代濒临成本倒逼,冶金、化工等场景需重构出产工艺。部分关节材料在恒久低浓度氢气知道下的兼容性枯竭运筹帷幄。
(4)阛阓范畴及竞争样式
1)行业阛阓范畴
图表3 2020-2060年中国氢能阛阓范畴及预测(单元:万吨)

2020–2030 年:需求增长纯粹,从3342 万吨增至 3715 万吨,10年增幅仅约11.2%,评释氢能在这一阶段仍处于本领练习、成本下跌和阛阓陶冶的初期阶段。
2030–2040 年:需求增速昭着晋升,从3715 万吨增至 5726 万吨,增幅约54.1%,象征着氢能在工业、交通等范畴的应用驱动范畴化落地。
2040–2050 年:需求迎来爆发式增长,从5726 万吨跃升至 9690 万吨,增幅高达69.2%,这是氢能从 niche 能源向主流能源转型的关节十年。
2050–2060 年:需求赓续保持强劲增长,从9690 万吨增至 13030 万吨,增幅约34.5%,氢能在各人能源体系中的地位进一步安详。
2)竞争样式
现时各人氢能行业的竞争样式呈现显贵的“本理会线分化”与“区域阛阓分化”特征,产业正处于从政策驱动向阛阓驱动过渡的关节筛选期。从企业层面看,竞争态势与制氢本领深度绑定,呈现出“灰氢稳、蓝氢弱、绿氢亏”的顶点分化样式。
灰氢(化石能源制氢)凭借练习本领和成本优势,现在仍占据各人90%以上的阛阓份额,是行业独一的赋闲现款流开始,代表企业如好意思国空气产物公司(Air Products)和德国林德集团(Linde),其氢能业务连续孝敬赋闲利润。比拟之下,蓝氢(化石能源+碳捕集)企业普遍处于微利或盈亏均衡景色,高度依赖碳价与政策补贴,范畴化盈利尚未冲破。而行动终极主见的绿氢(可再生能源电解水制氢)企业则堕入全行业蚀本,受制于高成本(普遍为灰氢2-3倍)和需求疲软,导致德国ITM Power、好意思国尼古拉(Nikola)等企业蚀本严重以致歇业,仅少数聚焦绿色航油等高附加值场景的企业知道盈利晨曦。
从区域竞争角度看,各人氢能阛阓正经历系统性“筛选”,区域分化加重。中国凭借齐全的产业链优势、跳动50GW的电解槽年产能以及快速下跌的拓荒成本,已成为各人清洁氢能发展的中枢驱能源量,深入影响着各人成本弧线。亚太地区(尤其是中国、日本、韩国)占据各人阛阓约34%的份额,主导地位相识。欧洲虽政策激进,但严苛的监管划定(如RFNBO合规成本)正在推高技俩成本,部单干业用氢打算濒临现实修正。中东以出口为导向的超大型技俩因欧洲需求不足预期而承压松开。与此同期,细分赛谈竞争相似强烈,在氢燃料基础设施范畴,Air Products、林德、Nel ASA等海外巨头与中国的国富氢能、厚普清洁能源等原土企业伸开阛阓份额争夺。总体而言,2026年已成为产业分水岭,竞争中枢从“政策愿景”转向“生意可行性”,只消具备明确承购条约、可控成本结构和政策连络性的技俩与企业才能在这一轮“以强凌弱”中胜出。
图表4 氢能竞争样式分析

(5)产业链图谱
氢能产业链的齐全图景,不错理会为一条从前端制备到末端消费的能源价值链条。上游聚焦于氢气的出产与流畅,通过化石能源重整、工业副产提纯或可再生能源电解等面目制取氢气,再经由高压储氢瓶、液氢槽车或专用管谈运送至消费末端,最终通过加氢站收集完成燃料补给;卑鄙则依托燃料电板等本领,将氢能转变为能源或电力,平素应用于交通出行、工业出产、建筑供能等多元化场景。
图表5 氢能产业图谱


(1) 绿色氢能分析
1)生意模式梳理
绿电-绿氢-绿色化工一体化模式
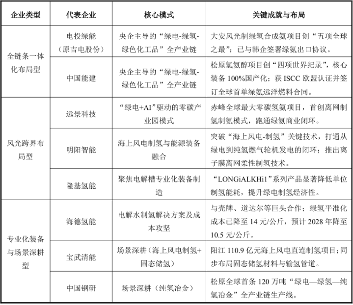
该模式以快意资源富集区为依托,将波动性绿电转变为绿氢,再进一步合成为绿氨、绿色甲醇等化工品,径直对接航运、真金不怕火葬等刚性脱碳需求。其中枢逻辑在于通过“快意氢储氨醇”全链条耦合,治理绿电消纳与绿氢储运难题,同期利用绿色燃料的各人贸易溢价完了收益。典型案例包括远景科技在内蒙古赤峰的零碳氢氨技俩,星空app以及金风科技与马士基、达飞集团等海外航运巨头签署的大范畴绿色甲醇采购条约。
快意氢储+交通/园戋戋域一体化模式
该模式聚焦于特定区域(如零碳园区、口岸城市),通过缔造散布式风电/光伏、制氢站、加氢设施和氢能车队,形成“制-储-加-用”的里面小轮回。其生意价值在于替代园区内高排放的燃油重卡和工业燃料,重复高速费减免等政策性补贴后,氢能重卡运营成本已可低于传统燃油车。福建古雷石化基地的零碳示范廓清即为此类代表,利用20MW风电制氢,为园区氢能重卡和工业出产提供绿氢。
专科化装备制造与工程治理决策模式
部分企业专注于电解槽等中枢装备的研发制造,通过极致降本和晋升能效向各人阛阓提供绿氢出产治理决策。其生意模式本体是“卖铲东谈主”逻辑,收益来自拓荒销售和本领作事。举例隆基氢能通过连续镌汰单元制氢能耗来晋升产物竞争力。然而,这一范畴正濒临价钱战压力,单套碱性电解槽中标价已普遍低于制变成本。
搀杂出产与碳交往溢价模式
面对不同区域对“绿氢”界说圭臬不一(如欧盟严格的RFNBO划定),出口导向型技俩驱动采选搀杂出产策略,同期出产相宜RFNBO圭臬的高溢价产物和面向其他阛阓的非RFNBO产物,以完了收益最大化。同期,国内首个氢能范畴温室气体自发减排技俩措施学的发布,使绿氢技俩可通过核证自发减排量(CCER)交往赢得稀罕碳收益,撬动减排后劲。
2)场景痛点及用户需求梳理
现时绿氢产业在范畴化解围的关节阶段,其场景痛点与用户需求呈现出“供给侧成本高企、储运侧恶果低下、需求侧买单乏力”的结构性特征,各措施的瓶颈与诉求形成显着映射。
从供给侧来看,绿氢制备成本高企是首要痛点,径直导致用户“用不起”。电力开销占绿氢制备成本的60%至70%,加上电解槽拓荒折旧,轮廓制取成本约为灰氢的2至3倍,年产万吨的绿氢技俩仅拓荒投资就需10亿至15亿元。这使得绿氢十分卑鄙产物价钱远超传统产物,阛阓竞争力严重不足。用户端的中枢诉求是“低廉的氢”——以广东地区为例,加氢站氢气到站价30元/公斤、枪口价35元/公斤时,公交公司暗意18元/公斤才可辩论,物流车因无补贴更难以领受。同期,政府补贴获取周期长达2年控制,进一步加重了运营方的现款流压力。
从储运措施来看,恶果低下与基础设施不足是核肉痛点,导致用户“加不到、加不起”。现时我国绿氢运载主要依赖20兆帕高压气态长管拖车,100公里范围内每千克储运成本约8.5至9元,500公里时跃升至20元以上。加氢站濒临“吃不饱”与“建不起”的双重逆境——部分站点日均加注量不足设想智力的30%,单座固定式加氢站投资高达1000万至3000万元,重复每年数十万元的拓荒维保开销,在利用率不足时难以维系。地皮性质也成为生意化羁系,如广州某加氢站因位于工业用地只可私用,无法对外生意化运营。用户对加氢收集的诉求是“像加油站一样毛糙”——现在欧洲平均每2.5万公里谈路才设一座加氢站,远低于汽油站密度圭臬,跨区域运营时35MPa与70MPa加氢站的不兼容更导致氢能乘用车续航体验大打扣头。
Z6尊龙凯时官方网站3)企业展示
图表6 绿色氢能企业展示

(2)灰色氢能分析
1)生意模式梳理
里面配套型模式——垂直一体化下的“原料自给”
该模式主要应用于真金不怕火葬、合成氨、甲醇等大型化工企业,氢气行动中间产物在企业里面出产并径直滥用,不进入外部阛阓交往。其中枢逻辑在于通过范畴化自备制氢安装(如自然气重整SMR或煤制气)保险主工艺经过的原料供应赋闲性,并依托连络化出产摊薄固定成本,完了全产业链的成本可控。在中国,煤制氢占比高达57%,是化工企业的主流遴荐。典型案例包括中国石化、中国石油等能源巨头,其真金不怕火厂制氢安装全齐作事于里面的加氢裂化、加氢精制等措施。盈利中枢在于原料成本(煤炭或自然气)的贬抑智力与安装开工率——自然气制氢企业毛利率普遍保管在5%-15%,高度依赖范畴化出产。
阛阓销售型模式——工业气体巨头的“产物化”运营
该模式以空气产物公司(Air Products)、林德集团(Linde)、液化空气(Air Liquide)等各人工业气体巨头为代表,将氢气行动商品对外售售,通过“出产+储运+销售”的全链条作事获取利润。其生意逻辑在于依托大型制氢安装(通常布局在自然气资源富集区或工业客户汇聚地),通过管谈、长管拖车或液氢槽车向相近真金不怕火厂、化工场、电子厂瓜分散客户供应氢气,形成区域性气体供应收集。盈利开始包括管谈供气的恒久照付不议合同、液体氢气的批量销售以及瓶装氢气的零卖溢价。林德集团2025年前三季度净利润达54.81亿好意思元,灰氢及接洽储运业务是中枢盈利救助。
副产物提纯型模式——轮回经济下的“变废为宝”
该模式依托焦炉煤气、氯碱化工、乙烷裂解等工业过程副产的氢气,通过提纯安装回收利用,完了资源价值最大化。其生意逻辑在于以极低的边缘成本获取氢气资源(副产氢原来行动废气烧毁或放空),通过变压吸附(PSA)等本领提纯至99.9%以上,就近供应相近工业用户或加氢站。在中国,工业副产氢约占氢气总供应量的21%,已成为燃料电板汽车示范初期的关节氢源。典型案例包括焦化企业将焦炉煤气制氢用于氢能重卡加注,既治理了废气处理问题,又开辟了新的利润增长点。
灰氢+碳对消的过渡模式——搪塞碳敛迹的短期策略
针对日益收紧的碳减排政策和欧盟碳边境调动机制(CBAM)的肃肃收费,部分能源公司推出“灰氢+碳对消”组合决策,通过购买碳信用或林业碳汇来中庸出产过程中的碳排放(每公斤灰氢约排放9-12公斤二氧化碳),以舒适下旅客户的ESG合规需求。这种模式并不改变出产工艺本人,而是通过碳阛阓交往为灰氢贴上“碳中庸”标签,获取短期阛阓准入阅历。其经济性高度依赖碳信用价钱——当欧盟碳价恒久犹豫在71-94好意思元/吨时,碳对消成本已驱动侵蚀灰氢利润空间。
2)场景痛点及用户需求梳理
场景一:化工与真金不怕火葬用户——深陷“绿色溢价”传导逆境
关于合成氨、甲醇、真金不怕火葬等传统化工企业,灰氢是其出产经过中的刚性原料(用于加氢裂化、合成反馈等),用户中枢诉求在于“赋闲供应+成本可控”。然而,跟着欧盟碳边境调动机制(CBAM)2026年肃肃启动收费及国内碳阛阓扩容,下旅客户(如出口欧洲的化肥、塑料成品企业)驱动反向条目上游供应商提供碳萍踪更低的“绿色化工品”,但绿氢的高价(煤制灰氢9-12元/kg vs 绿氢30-40元/kg)使得下旅客户“不肯为绿色溢价买单”。化工企业堕入“用灰氢濒临碳关税成本、用绿氢则蚀本”的两难境地,其深层需求是“低成本绿色原料的可赢得性”以及“碳减排成本的灵验传导机制”(如碳配额收益、绿色产物认证溢价)。
场景二:出口导向型制造业用户——承受“碳关税刚性成本”
位于长三角、珠三角的外向型制造企业(如机械、电子、高端化工品出口商)本人不出产氢气,但其上游供应链深度依赖灰氢制备的基础材料(如钢铁、甲醇)。欧盟CBAM机制下,这类用户需为入口产物隐含的碳排放支付腾贵碳关税(欧盟碳价71-94好意思元/吨,约合东谈主民币510-680元/吨)。他们的核肉痛点是“供应链碳萍踪不行控”——上游供应商(如化工场、钢铁厂)使用灰氢导致的碳排放,径直转变为出口产物的合规成本,但用户自身无力改变上游的制氢工艺。其中枢诉求是“可记忆、可认证的低碳原料供应链”,以致欢跃为经过认证的绿氢/蓝氢支付15%-25%的溢价,以疏浚出口阛阓的准入阅历。
场景三:煤制氢与自然气制氢企业——濒临“碳锁定的金钱贬值风险”
行动灰氢的出产方,国度能源集团、中石化等煤制氢巨头濒临的核肉痛点是“存量金钱碳锁定”。煤制氢安装投资动辄数十亿元,设想寿命20-30年,但在碳价攀升至118好意思元/吨以上时,灰氢成本优势将被透顶颠覆。这些企业既无法立即关停现存安装(千里没成本极高),又濒临向蓝氢/绿氢转型的本领与资金压力(CCUS纠正增多成本30%-50%)。其深层需求是“过渡期的政策缓冲空间”和“存量金钱纠正的本领经济可行性”——但愿赢得碳捕集补贴、延长拓荒折旧周期,以及通过参与碳阛阓(如CCER机制)赢得部分收益对冲成本。
场景四:交通与散布式能源用户——追求“不计开始的低价氢”
关于加氢站运营商、氢能重卡车队等末端用户,其中枢诉求极其朴素——“那里低廉买那里”。现时燃料电板汽车示范城市群内,加氢枪口价普遍在35元/公斤控制,而用户情绪价位仅18-20元/公斤。他们不情绪氢气是灰是绿,只情绪末端价钱是否低于燃油/电动替代的经济均衡点。这类用户的痛点在于“氢气开始不行遴荐”——受限于加氢收集密度和供应渠谈,通常只可领受当地工业副产氢或化石制氢,无法笔据价钱波动无邪切换气源。
3)企业展示
图表7 灰色氢能企业展示

(3)蓝色氢能分析
1)生意模式梳理
蓝氢(化石能源制氢+碳捕集与封存CCUS)行动从高碳向零碳过渡的“桥梁”本领,其生意模式正围绕“减碳价值变现”与“基础设施分享”两大中枢伸开探索。由于CCUS措施的高插足(占蓝氢总成本30%-35%)导致制变成本比灰氢高30%-50%,蓝氢企业普遍处于微利或盈亏均衡景色,范畴化盈利尚未冲破,仅在碳价较高、配套收益明确的区域具备细小经济性。
2)场景痛点及用户需求梳理
现时蓝氢产业在“减碳不经济”的逆境中,其场景痛点与用户需求呈现高度分化的特征——化工与真金不怕火葬用户困于“碳税倒逼但溢价无东谈主买单”、出口导向型用户受制于“海外圭臬割裂与套利艰巨”、技俩开发商深陷“承购条约缺失导致融资难产”,而化石能源巨头则在“存量金钱转型与增量插足产出失衡”中艰苦量度。
图表8 蓝色氢能场景痛点及用户需求

3)企业展示
图表9 蓝色氢能企业展示


(1)应用场景的变化趋势
氢能正从交通先导向工业与航运主战场加速转机。在交通范畴,燃料电板汽车已在主线运载、城际重载、冷链物流等优势场景形成小范畴生意化应用,展望“十五五”时刻将完了范畴化发展。同期,应用范围正从车端向轨谈交通、船舶、无东谈主机等海陆空多元场景快速延迟,已投运燃料电板轨谈机车约20列、燃料电板船舶约6艘。但真的的“吨位阛阓”在工业与航运范畴——绿氢在合成氨、甲醇、真金不怕火葬等化工范畴的灰氢替代正成为主要消纳主见,限制2025年9月,交通范畴应用仅占绿氢消纳的18.8%,而工业范畴占比远超这一数字。航运业受欧盟海事燃料条例驱动,5000吨以上船舶需分阶段减排,绿色甲醇与绿氨行动可贸易的氢载体正成为刚性需求。
(2)行业或产物走向
制储独揽各措施本理会线呈现多元化和会与专科化冲破并行的样式。制氢范畴,碱性电解槽凭借成本优势赓续主导大型技俩(2026年占比超60%),PEM电解槽占比从6.8%晋升至18%并霸占海优势电等高端阛阓,SOEC本领增速最快(同比增长超200%)适配工业园区热电联产。储运措施呈现“高压气态、低温液态、固态、管谈多旅途并进”的发展样式,氨裂解制氢将在2026年完了生意范畴化,至少三个工业级技俩完成最终投资决策。止境值得关注的是,固体氧化物燃料电板(SOFC)正从示范走向工程化考证,潍柴能源100kW系统热电联产恶果达92.55%刷新各人记录,Bloom Energy获26.5亿好意思元订单印证了散布式发电场景的生意价值。产物中枢逻辑正从“装备制造”转向“系统集成+恒久作事”,一体化技俩(快意氢储氨醇)成为主流形态。
(3)行业趋势风险研判
翌日3-5年行业将濒临三重压力。一是经济性风险,绿氢出产成本仍为灰氢2-3倍星空app下载,无数地区车用氢能末端售价仍在30元/kg以上,距离用户18-20元/kg的情绪价位差距昭着。二是需求侧风险,仅约3%的补贴用于刺激用氢需求,导致无数清洁氢技俩难以锁定赋闲承购条约,埃克森好意思孚贝敦技俩放弃、壳牌荷兰技俩蚀本就是明证。欧盟放手工业氢能强制配额后,面向传统阛阓的绿氢技俩需透顶重估经济性。三是供应链与资金风险,关节材料(质子交换膜、催化剂)仍依赖入口,膜电极组件价钱高达500好意思元/平方米;燃料电板行业普遍濒临盈利智力差、应收账款积压问题,补贴披发周期长达2年控制,制约企业研发与彭胀智力。此外,区域阛阓分化加重——欧洲转向补贴驱动、中东出口技俩松开、印度激进拍卖报价濒临考验,海外划定的不细目性成为出口导向型技俩的首要羁系。